CNU R&BD Foundation
kor
LOGIN
C-RAMS
CNU.UNIV
CNU.PORTAL
fnctId=sitemenu,menuViewType=top
About Us
Greetings
Vision & Goals
History
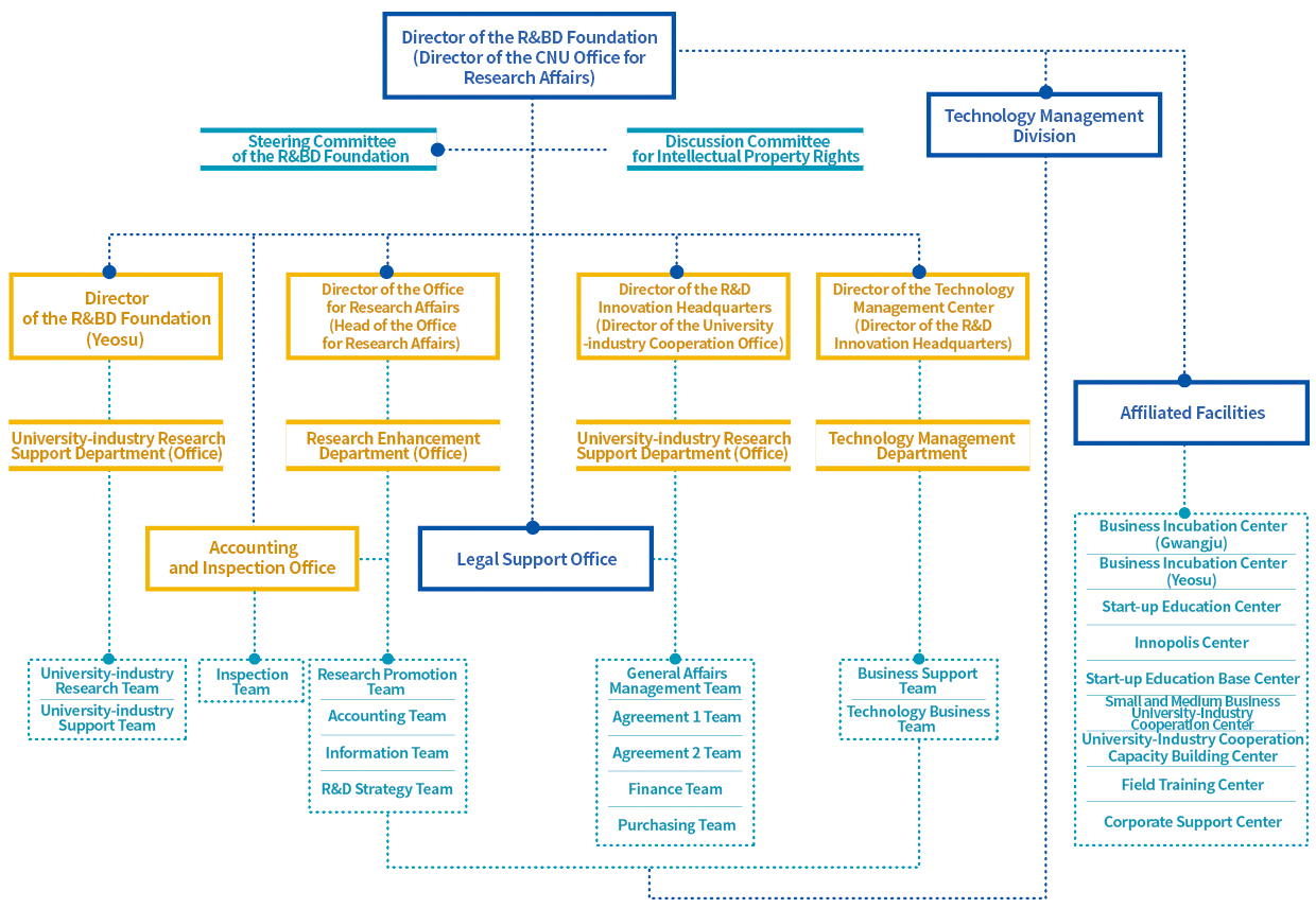
Organization
Location
Gwangju Campus
Yeosu Campus
General Management of Research Projects
Research Projects and Research Fund Central Management
Research Fund Disbursement Procedure
Accounting Management of Research Fund
Central Purchase
Process of Purchasing Goods
Management of Research Output
NEWS
Intellectual Property & Technology Commercialization
Intellectual Property Rights, Technology Transfer
Technology Transfer
Technology-based Starups
ETC
SITEMAP
메뉴닫기
모바일 메뉴 열기
사이트맵 바로가기
홈으로
Organization
fnctId=sitemenu,menuViewType=tab
/WEB-INF/jsp/k2web/com/cop/site/layout.jsp
sanhak_eng_JW_MS_K2WT001_S